6月30日,金融学院在第五教学楼309会议室第八届“金鹰杯”学术论文大赛决赛。金融学院信用管理系党支部书记张红、国际金融系教师焦武及国际经贸学院潘辉担任评委,金融学院党委副书记、副院长白涛,团委书记顾正云出席活动。

本届大赛历时62天,最终有来自金融学院、会计学院、国际经贸学院和财税与公共管理学院四个学院共18支队伍进入决赛。在决赛答辩中,答辩选手妙语连珠,科创作品异彩纷呈,18支队伍以其良好的学术水平和汇报能力展现了我校学子的专业素养,深刻体现我校立德树人的培养目标。



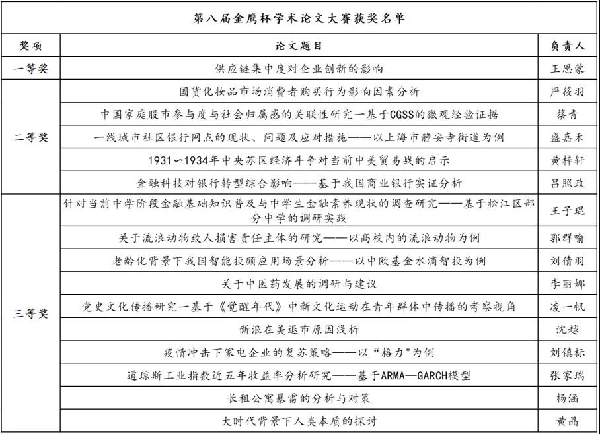
张红对入选作品的选题问题予以指导,指出整篇论文应当紧密围绕选题展开。她强调,大学学习的目的不局限于理论知识的学习,更应该理解理论的思维方式,并通过学术写作的方式将思维能力展现出来。焦武在点评中肯定了作品运用数理模型解决实际问题的研究方法,并结合自身学术研究经验,提出科创作品应当按照“问题——研究——结论”的思路展开。潘辉就论文选题、文章结构、行文规范以及答辩礼仪进行了详尽点评,提醒大家学术论文撰写应及时与指导老师沟通、打磨,为日后的学术研究工作打下坚实基础。经过三小时的激烈角逐,本届大赛最终产生1支一等奖、5支二等奖和10支三等奖团队。



金鹰杯学术论文大赛旨在以赛促学,培养学生的学术水平,营造良好学术氛围。本次比赛的举办充分调动了同学们的学术热情,提高了同学们的专业能力,引导学生对专业知识进行深入思考,为营造浓厚的学术科研氛围添砖加瓦。

